为贯彻落实习近平总书记关于教育强国建设重要论述,落实立德树人根本任务,不断提升教师教学技能,发挥好课堂教学的人才培养主渠道、主阵地、主战场作用,按照《williamhill体育中文关于发展“教师教学技能提升年”活动的通知》(校发【2023】28号)要求,我院拟开展williamhill中国教师教学技能提升年系列专项活动,活动内容如下:
一、活动主题
聚焦课堂教学质量强化教学技能提升
二、活动时间
2023年10月-2024年3月。

![]()
2.活动形式及具体要求
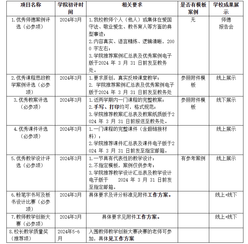
A参与方式:第1-7项,每一项所有老师都要参与,第8项视学校比赛结果确定。
B具体要求:初赛材料及提交(2023年10月、11月、12月、2024年1月、2月、3月期间)
(1)每位老师每月20日前至少提交一项参赛材料或作品(1-7项中任意一项),截止2024年3月10日前,所有参赛材料或作品提交完毕。
(2)所有参赛材料或作品,需按要求或学校的指定模板规范提交,文件名以“老师姓名+参赛项目(可简称)”命名,便于后期统计。
(3)参赛材料或作品,按规定时间发给刘阳老师,邮箱:3257885790@qq.com
复赛材料及涉及展示活动部分
(1)所有参与老师自主报名或随机抽取参与每月一次的集中展示环节,每次展示拟3-6人。展示时间拟定每月第四周周二下午(若特殊情况需要更改时间,将提前通知)。
(2)展示主题、展示内容由老师自定,展示前一天将主题及进行时间报给刘阳老师。
C评审推荐:
2024年3月15日开始,学院将由领导小组推荐评审1-6项活动优秀作品,具体推评细则流程由领导小组讨论确定。
2024年3月26日(周二),由领导小组确定参赛老师,并组织教师教学创新大赛,选拔优秀老师推荐参与校级复赛。
五、各类材料整理及归档
1.各类材料每月以教研室为单位汇总提交。
2.所有活动须有图片、新闻,并及时在网上发布。
3.按规定时间和有关要求及时对接提交各类材料。
williamhill中国
2023.10.11